新闻动态/new

炼铁厂高炉煤气发电锅炉的“能效核心”热管煤气加热器

发表时间:2026-02-02 08:28

       炼铁厂在超高压力煤气发电系统中,有一款关键设备常被称为“能量转化加速器”它就是热管煤气加热器。它看似低调,却直接决定了锅炉燃烧效率、能源利用率与运行安全性,是工业发电场景中不可或缺的核心组件。今天就带大家全面了解这款设备的技术亮点、应用价值与运行维护要点。

640.jpg

一、核心作用:不止是“加热”,更是能效升级

   煤气加热器的核心使命,是利用发电锅炉排烟余热加热高炉煤气后再送到锅炉炉膛内燃烧,从源头解决低热值煤气(如高炉煤气,热值仅约800kcal/nm³)点火难、燃烧不充分的行业痛点。其价值远不止简单的升温:

1)提升燃烧效率:预热后的煤气与热空气混合更均匀,燃烧更充分,避免能源浪费;

2)回收余热节能:将原本排放的210-230烟气余热回收利用,将煤气温度由原来40加热到140以上,使锅炉排烟温度可降至120℃以下,热效率提升1%-3%

3)保障运行安全:避免低温煤气燃烧不充分导致的积碳、爆炸风险,同时减少有害气体排放;

4)拓展应用场景:让冶金行业的富余煤气等低价值燃料,实现高效发电转化,提升资源利用率;

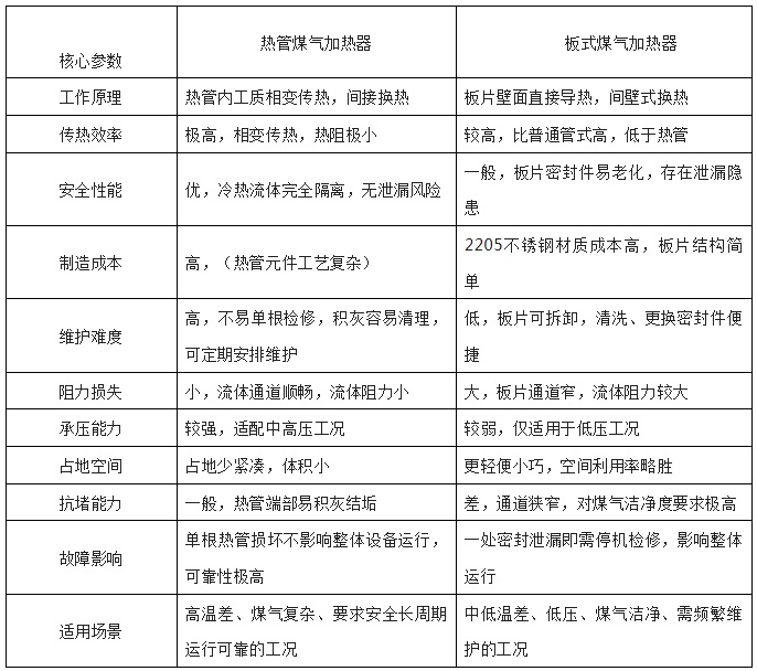
二、技术原理与主流类型比较:不同环境的精准选型

   炼铁厂发电锅炉煤气加热器基于热交换原理运作,通过换热元件将烟气余热传递给煤气,核心部件多由高导热性材料制成,确保热量快速高效传导。目前,炼铁厂动力发电系统中主流类型分为两类:热管式煤气加热器和板式煤气加热器两种:

      1.热管煤气加热器工作原理:热管为核心传热元件,在全封闭真空壳内,热管一端吸热段加热汽化工质,蒸汽至放热段冷凝放热,工质回流循环,间接加热煤气,利用热媒介质的相变完成热量传递,从而将烟气余热传递给煤气。

      2.板式煤气加热器工作原理:金属板片为传热面,烟气与煤气分别走板片两侧通道,通过板壁直接导热实现热量交换,属于间壁式换热方式。

3.热管式加热器与板式加热器优缺点对比

4062.jpg

640 (1).jpg

三、行业价值:赋能节能降碳

   在“双碳”目标下,煤气加热器的角色愈发重要。它不仅能让钢铁、化工行业的富余煤气实现资源化利用,减少浪费,更能通过余热回收降低单位发电量的能耗与碳排放,助力企业实现绿色转型。数据显示,一套高效煤气加热系统可使发电机组年节约燃料消耗超5%,长期运行的经济与环保效益显著。从低热值煤气的“激活器”到节能减排的“助力器”,煤气加热器用精准的热交换技术,成为煤气发电锅炉的核心能效保障。

四、结论:优先选用热管式加热器

   炼铁厂超高压发电锅炉在选型煤气加热设备时,优先选用热管式加热器,它具有耐粉尘、抗腐蚀、不易堵,维护方便,寿命长等优点,适合在锅炉煤气含杂质高、含水量大、温度波动大的工况中运行。反之,板式换热器需要在工况稳定、煤气洁净度极高、空间受限可选用,如板式换热器灰堵和腐蚀,很容易结垢泄漏,因此在锅炉煤气发电系统中极少选用。


文章分类: 行业资讯
分享到:
手机官网
联 系 人 :刘建明(副总)
联系电话:133-8906-8578    022-2911-0096(传真)
邮      箱 :13389068578@163.com
公司地址:天津蓟州区邦均镇邦喜公路68号
官方微信